重庆脑际医疗自主创新脑机接口系统,助力我国神经调控实现癫痫精准个性化治疗

 癫痫精准治疗领域取得里程碑式突破——全球首次实现基于个体化脑网络定位的植入式脑机接口系统治疗难治性癫痫,成果发表于国际顶级期刊《Science Translational Medicine》。此项研究由陆军军医大学、重庆大学、复旦大学华山医院、重庆脑与智能科学中心等顶尖科研单位和重庆脑际医疗科技有限公司联合完成。

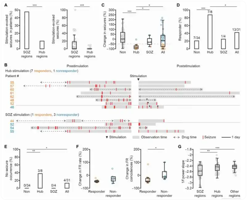
  研究团队构建癫痫相关的功能网络图谱,成功识别出每个患者大脑中独特的个体化“FR网络关键节点”,为安全有效的神经刺激提供了理想靶点,从根本上推动了癫痫治疗范式从针对局部“病灶”的切除,升级为针对全脑“异常网络”的个性化精准调控;从固定靶点的“一刀切”,发展为“量体裁衣”式的个体化方案。《Science Translational Medicine》给予了高度评价:“丘脑前核是美国FDA唯一批准的癫痫深部脑刺激的治疗靶点,全球科学家仍在努力探索精准的个性化靶点。此项突破性研究,通过解码患者颅内脑电图信号(SEEG),首次提出癫痫大脑高频振荡网络的关键节点,这些节点为癫痫个性化神经调控治疗开辟全新路径,突破FDA现有靶点局限。”

  在这项具有“中国智慧”的重大科研突破背后,脑际医疗作为关键技术参与方与核心设备提供商,以自主创新的硬核科技,为“精准解析、靶向定位、微创调控”的治疗新范式提供了坚实的技术底座。

  硬核科技支撑:高精度信号解析与靶点定位

  nHPS高导联数字脑电图机:精准解析的“神经雷达”

  精准治疗的前提是精准诊断。脑际医疗自主研发的nHPS高导联数字脑电图机,以其超高的信号采集精度、强大的抗干扰能力及先进的数字处理算法,成为研究团队解码患者颅内立体脑电图(SEEG)信号、捕捉250-500Hz关键生物标志物的核心装备。该设备为绘制患者个体化的全脑癫痫功能网络图谱、精准锁定“风暴眼”致痫枢纽节点,提供了无可替代的高保真数据源,奠定了整个治疗方案的科学基础。其一体化整合设计摒弃了传统脑电设备繁多线缆与庞大主机,显著提升了设备的便携性与易用性,革命性地解决了癫痫患者在长程脑电监测期间必须卧床、无法自由活动的临床痛点,不仅使患者在长程监测期间可于病房内安全活动,极大改善了患者体验,也为捕捉更接近自然状态的脑电活动创造了条件。

image.png

  核心算法突破:基于高频振荡的关键电极触点智能识别与刺激控制

  在精准定位癫痫网络“枢纽”的过程中,如何从海量脑电信号中自动、准确地识别出与高频振荡活动最相关的关键电极触点,是实现个体化精准治疗的首要技术挑战。脑际医疗依托自主专利技术“基于高频振荡的关键电极触点识别及电刺激控制方法”,成功攻克了这一难题。该算法能实时识别并锁定产生特异性高频震荡活动的核心脑区及具体触点,不仅极大提升了靶点定位的效率和准确性,更为后续的个性化电刺激参数设定提供了智能化决策依据,形成了从“信号识别”到“精准调控”的闭环技术链路。

image.png

图1:有针对性的刺激可减少癫痫发作的发生

  构建癫痫微创治疗新范式:无线供能微型化植入调控设备

  实现“精准靶向”后,如何安全、长效、舒适地进行干预是关键。脑际医疗正在研发的无线供能微型化植入调控设备,成功解决了传统植入设备体积大、依赖植入电池等临床痛点。该设备可通过微创手术精准植入靶点区域,以低强度电刺激对癫痫网络关键枢纽进行个性化调控。其微型化、无线化、可长期稳定工作的特性,能够显著降低了手术创伤与感染风险,同时极大提升了治疗体验与生活质量。该项目已获得了重庆市科技局创新专项重大项目支持。脑际医疗将继续在专项支持下,深化与本地高校、医院、科研机构的合作,加速技术迭代与产品转化。

  展望未来:从癫痫起步,拓展脑机接口技术应用生态

  脑际医疗自成立之初,便深度融入国家脑科学与类脑研究战略布局,积极与陆军军医大学新桥医院、重庆大学等顶尖团队开展产学研协同攻关。在本项突破性研究中,公司全程参与从机制探索、算法开发到系统集成的创新链条,为“高频振荡网络枢纽”的个体化定位与精准调控提供了关键的技术支持与工程化解决方案,有力推动实验室原创理论向临床应用的转化。目前,基于本项研究验证的核心技术,脑际医疗正与合作伙伴积极推进该植入式脑机接口治疗系统的医疗器械注册进程,并同步开展其在阿尔茨海默病以及情绪障碍、重度睡眠障碍等更广泛神经系统疾病中的临床探索,持续推动脑机接口技术在更广泛医疗场景的应用。


免责声明:本内容为广告,相关素材由广告主提供,广告主对本广告内容的真实性负责。本网发布目的在于传递更多信息,并不代表本网赞同其观点和对其真实性负责,广告内容仅供读者参考。


*版权声明:本文为转载潇湘晨报网百家号的作者发布,转载目的在于传递更多信息,不代表本网站立场。如有侵权或其他问题,请及时联系我们ciaie@foxmail.com及时删除。


Copyright © 2026上海国际脑科学与脑机接口创新成果展 | 脑机接口展 | 脑科学展 | 上交会脑机接口展 | 脑机接口大会 | 脑科学大会 活动隶属:上交会 All Rights Reserved.   沪ICP备2021015997号